坦博尔服饰加盟投资费用
坦博尔服饰加盟费用: 坦博尔服饰投资费用在12-26万元。 坦博尔服饰作为行业内的知名品牌,向来都是众多投资者加盟的排头选择。因此,对于想要加盟坦博尔服饰的您来说,最好现在就开始行动,方能在加盟的道路上先人一步。如果您还有其他的疑问,也可以点击右侧的“
我要加盟”来获得更详细的加盟信息。
关于坦博尔服饰 青州市坦博尔服饰股份有限公司是一家集设计、生产、销售于一体的现代化羽绒服装企业,设上海、山东研发中心。企业在创立之初就确立了“以创新求发展,以质量创品牌”的企业理念和让老百姓真正得实惠的经营宗旨。坦博尔人视质量为生命。为此,公司引进了具有国际先进水平的设计、生产、检测流水线,并从全国各地广招人才,确保产品质量和企业稳健、持续发展。
一直以来,坦博尔羽绒服以独特的艺术视角、灵性的色彩运用、简约细致的艺术风格,为羽绒服装业增添了时尚元素,得到了广大消费者的信赖和业内好评,品牌知名度和美誉度不断提升,销售区域不断扩大,产品销售涵盖北京、上海、河北、河南、东北三省、山西、天津、安徽、湖北、江苏等二十余个省市,单品牌市场综合占有率稳居行业前列。

坦博尔服饰股份有限公司为“ 中国质量检验协会团体会员单位
中国羽绒工业协会副理事长单位
坦博尔服饰股份有限公司通过 ISO 9001 质量管理体系认证
ISO14001环境管理体系认证
OHSAS18001职业健康安全管理体系认证
2003-2004年度中国羽裳杯金奖
2003-2004 年度中国羽绒制品行业最具影响力品牌
2004-2005 年度中国羽裳杯钻石奖
坦博尔服饰企业文化
坦博尔服饰资质荣誉
坦博尔服饰公司简介 公司坚持以人为本的发展理念,拥有一批国内先进水平的设计师、工艺师、质检人员队伍,企业具备强劲的自行研发、设计能力。公司注重企业文化的塑造,具有人性化的管理制度,拥有一支稳定的熟练技工队伍。全体坦博尔人凝心聚力致力于打造学习型、亲和型积极向上的企业文化体系。
十余年励精图治,十余年栉风沐雨,坦博尔羽绒服以独特的艺术视角、灵性的色彩运用、简约细致的设计风格,使坦博尔品牌尽显现代羽绒服装简洁、精致、柔美和时尚的特色,为羽绒服装业增添了时尚元素,得到了广大消费者的信赖和好评。企业通过实施名牌经济战略,品牌知名度逐年提升,市场销售区域不断扩大。连续参加了山东省政府组织的名牌产品万里行活动,并通过流行趋势发布和参加一年一度的中国国际服装服饰博览会,充分展示了坦博尔的良好形象。
坦博尔公司实行现代企业管理制度,并融入了创新元素,以创新求发展,通过技术创新、制度创新、管理创新,不断提升和完善坦博尔品牌内涵来推动企业和谐、可持续发展。
多年来,全体坦博尔人一直坚持“活跃经济,服务社会”的宗旨,活跃在各类社会公益事业的现场,多次慷慨解囊,参与扶贫、环保、救灾、助教等公益事业,把履行社会责任作为一种事业,而这种事业将永远是坦博尔人不变的追求和持之以恒的梦想。
坦博尔服饰企业精神 坦博尔象征企业精神: 坦诚、博爱,坦荡、博大!
岁月不居,天道酬勤。在十余年的发展历程中,坦博尔公司在积极践行现代企业管理制度的同时,大力提倡德治,秉承“以人为本、仁者爱人”的管理理念,凝练出了“诚信、和谐、厚德、创新”的企业文化,打造了一支“不怕吃苦、艰苦奋斗、勇于挑战、百折不挠”的坦博尔团队。在做好企业经营的同时,全心投入社会公益事业,融入社会,回馈社会,以高度的社会责任感和使命感,引领公司向更高的层次迈进。
作为企业与社会间的信息窗口,希望通过坦博尔官网这方平台,进一步倡导务实,提倡价值再现,提倡员工与企业和社会的和谐共进;并推崇以德为荣,以诚为颂,勤智交融的品质和工作作风。将这方平台架设成企业与社会、企业与消费者、企业与客户沟通的桥梁和纽带;同时通过这方平台,衷心感谢社会各界、经销商、供应商和消费者的大力支持和关爱!
坦博尔服饰品牌荣誉 2003—2005年 连续被评为中国羽裳杯金奖
2005年09月 坦博尔被授予“中国名牌产品”称号
2010年10月8日 坦博尔被中国工商总局行政认定为“中国驰名商标”
2011年6月 坦博尔羽绒服被授予“最受欢迎品牌奖”
2011年3月 坦博尔被授予“营销创新奖”
2011年6月 坦博尔被授予“畅销品牌”、“最受欢迎品牌”
2011年12月 坦博尔被授予“2011年度羽绒服装时尚创新产品奖”
2012年6月 坦博尔被授予“最受欢迎品牌奖”及质量检测“优等品”称号
2012年12月 坦博尔公司被中国羽绒工业协会授予“中国羽绒行业优秀企业”荣誉
2013年3月 坦博尔市场占有率居全国同行业前四位
2013年6月 坦博尔羽绒服获得中国服装协会、国家服装质量监督检验中心授予的“优等品”荣誉;被中国服装协会羽绒服装及制品专业委员会授予“畅销品牌奖”、“最受欢迎品牌奖”。
2014年3月 坦博尔品牌市场占有率居全国同行业前四位
2017年12月14日,获评艾媒金榜(iiMedia Ranking)发布的《2017年11月山东新三板企业市值排行榜》第29名。
坦博尔服饰品牌代言 著名影视表演艺术家陈宝国先生担任品牌形象代言人
坦博尔服饰选购技巧 1看 看有无产品质量标签?标签上是否标有生产厂家?含绒量多少?
2按 将羽绒制品放松铺平,让其自然恢复三分钟,再用手按压制品,随即将手松开,看制品是否能很快回弹,恢复原状。如弹不起来或回弹很慢很低,说明填充料质量欠佳,如根本无回弹性,则填充料很可能是鸡毛或是其它长毛片的粉碎毛而非羽绒。
3摸 用手摸捏羽绒制品,试其手感柔软程度,如手感柔软又有完整的毛片则为正宗产品,如有过大过粗的长毛片,手感柔软但回弹性差系软化毛片而非羽绒。
4抖 用力将羽绒服抖一抖,如果这时会有羽绒跑出来,肯定使用的布料欠缺防绒外钻的加工,这种羽绒服会愈穿愈轻,保暖性也会愈差。优质羽绒服面料大多选用250T以上高密度防绒布、尼龙绸或尼龙纱丁缎,以防绒毛外钻。
5拍 将羽绒制品放在桌上轻轻拍打,如蓬松度高,拍打后迅速恢复到原来蓬松状态的,说明是上等品;若蓬松度和回弹性能都不高,就是次品;若拍打后发死,像棉絮一样,就可能是粉碎绒。
6抓 有些厂家为了增加重量,在羽绒服中添加细微的棉,用手抓一下,如果掺有棉花就会有较粘的感觉,如果是羽绒就会松开。
7掂 用手掂一掂羽绒制品的重量,同时观看体积的大小,重量越轻体积越大则为佳品,含绒量30%,同等重量体积小于棉花一倍,含绒量70%以上,则大于棉花二倍以上。
8试 选购羽绒服装一定要试穿一下,特别是胸围要大小适中,内穿毛衣一件,再穿上羽绒服,要感到既不紧也不松才适合穿着。
坦博尔服饰-羽绒服行业现状 1、中国羽绒服装行业趋于成熟 我国的羽绒服装市场于70年代萌芽。2001年至2011年,随着羽绒服的逐渐普及,消费者的需求与日俱增。波司登在市场中快速崛起并占据市场份额成为行业龙头。此外,雅鹿、雪中飞、鸭鸭等羽绒服装厂同样为行业的中坚力量,市场格局基本形成。2012年始,随着市场的逐渐扩大,丰富多元的羽绒服不断推陈出新侵占市场份额,本土的羽绒服品牌受到冲击,龙头企业波司登同样受到严厉打击。2016年至今,高奢品牌加拿大鹅等进入中国市场,进一步提高了消费者对羽绒服时尚性和功能性的要求,市场在激烈的竞争中逐渐趋于成熟。
2、中国羽绒服装行业注册浪潮已退去 根据中国企业数据库企查猫,目前中国羽绒服装行业的主要企业共有8008家。其中以2006-2011年为主要注册热潮,从2012年开始羽绒服装企业注册数量开始逐渐下降,到2022年仅注册64家。虽然羽绒服行业的进入壁垒并不高,但目前羽绒服装行业发展较为成熟,企业间的竞争进入品牌强化、产品技术创新的竞争,故羽绒服装行业的新进入者大大降低。
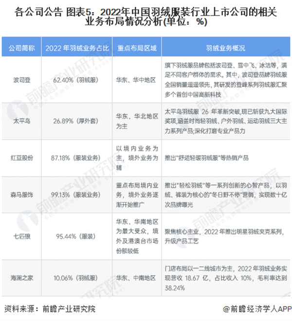
3、中国羽绒服装行业市场竞争格局逐渐形成 从我国羽绒服装上市企业的羽绒服装业务布局情况来看,部分企业采用了羽绒服装组合其他品类服饰的销售模式以拓宽对消费者的覆盖面,大部分品牌定位从中低端到高奢系列均有涉及,我国服饰行业已形成布局分工较为成熟的产业链。目前,我国羽绒服装市场中游的参与者主要有四大派系,分别是国际高端品牌、快时尚品牌、专业羽绒服品牌、休闲运动品牌。

根据中国品牌评级权威机构Chnbrand发布的2023年(第十三届)中国品牌力指数SM(C-BPI)羽绒服/棉衣品牌榜,波司登以C-BPI得分563.7分排名第一,且其已经榜上蝉联5年。分列二三的为休闲运动品牌耐克、阿迪达斯。羽绒服/棉衣品牌榜排名前十二的企业中可以看出,优衣库、北面、加拿大鹅、耐克、阿迪达斯五家为外国品牌,其余七家为中国本土企业。国产羽绒服在国外品牌的冲击下逐渐调整定位对标海外品牌,由此大大提升了消费者对其产品的认可度,这些品牌逐渐构成行业发展的中坚力量。
羽绒服/棉衣品牌榜排名前十二的企业中可以看出,优衣库、北面、加拿大鹅、耐克、阿迪达斯五家为外国品牌,其余七家为中国本土企业。国产羽绒服在国外品牌的冲击下逐渐调整定位对标海外品牌,由此大大提升了消费者对其产品的认可度,这些品牌逐渐构成行业发展的中坚力量。
4、多数羽绒服装企业力求品牌化创新 近几年来,随着国际品牌进入中国市场,我国羽绒服品牌开始重新思考品牌的定位与价值。多数企业针对羽绒服装进行技术创新与突破,对羽绒服装的业务布局从面料选择到款式设计都进行了品牌化的革新。
坦博尔服饰加盟条件: 1、具有完全民事行为能力的自然人或法人。
2、认同坦博尔服饰品牌经营理念、市场定位、企业文化。
3、必须具备经济实力,团队架构整齐。
4、加盟商需要具备合法的经营场所,自有或者签租的店铺都可以,店铺位置需要符合公司要求。
5、为了满足品牌更好的发展,公司制定了一系列的加盟制度,加盟商需要严格遵守。
6、拥有长远的商业目光和良好的商业信誉。
7、具备企业家精神以及强烈获得成功的愿望。
坦博尔服饰加盟流程: 1、品牌咨询 留下电话联系方式,坦博尔服饰总部会有品牌咨询顾问在您方便的时候给您来电介绍。
2、调查 调查本地市场,前往坦博尔服饰总部进行实地考察,确定加盟意向。
3、加盟申请 加盟商根据实际情况详细填写加盟申请表,以便于公司更好的为您服务。
4、正式签约 若通过总部加盟资格的审核,双方可就各种合作细节进行商讨,达成一致后,正式签定合作协议。
5、店铺选址 确定加盟选址店面,并将平面图发于总部审核。
6、店面装修 为保证坦博尔服饰全国加盟店的统一形象,加盟商需要对店面进项统一的装修,总部进行验收评估。
7、总部培训 总部拥有资深的培训专家,为加盟商提供所有产品实际操作店铺经营及营销技巧培训。
8、试营运 搞定了门店的装修,就可以开始策划门店的开业事宜,并提前进行试营运,看看运营效果,完善一些不足之处。
9、正式开业与后期支持 吉日开业,后期公司会根据加盟商在开业期间反馈的问题,进行开业指导,并且不定期进行技术技巧培训。
坦博尔服饰加盟优势: 1、品牌优势 选择坦博尔服饰加盟,强大的品牌影响力会为您带来更多的消费者,让您的加盟店更具竞争力。
2、产品优势 坦博尔服饰加盟完善的品质保证,客户回头率极高。
3、技术优势 产品对技术的要求非常的高,为了保证加盟店的良性发展,总部会不定期的安排专业技术人员为加盟店提供技术培训,让加盟商或店员掌握最新的科技,轻松应对消费者提出的任何技术难题。
4、培训优势 总部会不定期举办培训活动,加盟商可以选择性的安排员工免费参加培训。同时也会举办一些交流大会,各自分享运营中的成功经验,以供彼此参考和探讨,共同进步。
5、服务优势 以现成的装修样板、店面的整体设计、统一的VI形象,可使加盟店快速启动。
6、投资优势 投资费用少,利润回报快,并且全程无忧加盟模式让创业者领略来自坦博尔服饰连锁的强劲扶持力度,轻松好创业。
坦博尔服饰加盟支持: 1、品牌形象支持 坦博尔服饰自身强大的管理运作体系,为所有加盟店提供一流的品牌形象。
2、整店输出支持 坦博尔服饰已经拥有多家成功的加盟店,拥有丰富的连锁开店经验,为您提供一系列的加盟扶持,提高创业成功率。
3、免费培训支持 总部会为加盟店提供多方面的培训服务,包括驻店式培训和总部式培训,主要就是对员工进行业务、销售、技术等方面的培训,提升员工解决问题的能力。
4、物流配送支持 坦博尔服饰品牌加盟总部物流信息部为加盟商提供严格的订单处理流程,保证快捷、高效、准确的实现货品流通,满足市场一线的订货需求。
5、媒体广告支持 公司为提高品牌知名度及品牌影响力,与各大电视台,移动电视,公交等多平台媒体商合作,加深消费者对坦博尔服饰的印象。
6、市场运营支持 加盟商跟总部签订合同之后,总部会给予一整套的销售政策,让加盟商安安心心开店,稳稳当当挣钱。
7、跟踪服务支持 从开业、活动、营销到售后,麻辣宣言新派串串香加盟总部提供保姆式服务,全程指导,可上门带店,确保每一位投资者经营无忧。
8、选址装修支持 ①总部会根据加盟商所在区域进行商铺地址的选择。②准确选址后,总部会提供给加盟商合适装修图纸,免去加盟商为装修而浪费的时间和金钱。
9、区域保护支持 加盟商可以享受严格的区域保护政策,保证代理商独家垄断市场的特权,保障盈利。
10、话术支持 加盟坦博尔服饰之后,总部会根据加盟上的实际情况,给出一套完备的话术方案,保障加盟商与消费者之间轻松沟通,让加盟商轻松盈利。
更新于 2024-09-09