生活馆加盟投资费用
生活馆加盟费用:
|
加盟级别
|
省会城市
|
地级城市
|
县级城市
|
|
店铺面积
|
90㎡
|
90㎡
|
90㎡
|
|
生活馆加盟基础费用
|
装修费
|
5.4万元(600元/㎡*90㎡)
|
5.22万元(580元/㎡*90㎡)
|
4.95万元(550元/㎡*90㎡)
|
|
经营设备费
|
10万元
|
9万元
|
8万元
|
|
首批进货费/原料费
|
6.5万元
|
6万元
|
5.5万元
|
|
广告宣传及开业费
|
1.1万元
|
1万元
|
9000元
|
|
小计
|
23万元
|
21.22万元
|
19.35万元
|
|
生活馆加盟成本费用
|
门店租金
|
1.57万元/月(5.8元/天/㎡)
|
1.43万元/月(5.3元/天/㎡)
|
1.3万元/月(4.8元/天/㎡)
|
|
人员工资
|
1.8万元/月(4500元/月/人*4人)
|
1.72万元/月(4300元/月/人*4人)
|
1.6万元/月(4000元/月/人*4人)
|
|
水电杂费
|
3000元
|
2800元
|
2600元
|
|
流动/储备资金
|
10.1万元
|
9.45万元
|
8.69万元
|
|
小计
|
3.67万元
|
3.43万元
|
3.16万元
|
|
生活馆加盟总费用
|
投资合计
|
26.67万元
|
24.65万元
|
22.51万元
|
备注:
1、流动资金的算法为(人员工资/月+房租/月)*3个月,四舍五入取整数,并且不计入成本支出。
2、以上投资费用为预估,可能会与实际情况有所差别,仅供参考。
|

生活馆拥有多种加盟级别,您可以根据您自身的情况选择相应的模式,最少需要投资22.51万元左右,但这只是预估费用,具体费用会根据城市不同而有所差别,如果您想了解您所在城市加盟所需要的费用,那就赶快点击“
我要加盟”获取专业的费用分析吧!
生活馆定义
生活馆是指提供各种生活用品和服务的商业场所。它是一个综合性的商店,通常设有多个区域或楼层,每个区域或楼层都专门销售不同种类的商品或提供特定的服务。
在生活馆中,您可以购买各种生活所需的商品,如食品、家居用品、电器、服装、化妆品、文具等。生活馆通常提供广泛的商品选择,以满足消费者多样化的需求,并且在同一地点集中了多个品牌和商家,方便顾客进行比较和选择。
此外,生活馆还可能提供一些其他的服务,例如美容美发、家居装修、家电维修、餐饮等。这些服务可以帮助顾客解决生活中的问题和需求。
生活馆一般会注重商品质量和服务质量,提供优质的购物体验和满足顾客的需求。它们通常有整齐的陈列和布局,提供良好的售后服务和退换货政策,以吸引顾客并建立良好的商誉。
总之,生活馆是一个综合性的商业场所,为顾客提供多样化的商品和服务,为他们的日常生活提供方便和满足。
生活馆百科
生活馆是生活方式的一种体验。生活馆有两类,一类是提供某种功能性服务端场所,如:养生、保健、美容等;另外一种是体验式营销场所,如家居生活馆、布艺生活馆、完全实景布置,消费者可以身临其境的感受,来决定是否购买等。
生活馆是什么?
“生活馆”具体是什么场所?近日,曾见过“生活馆”招牌的记者好奇地问过许多潮人,综合一些知情消费者的解答得知:“生活馆”是提供美容、美发、美体、健身、护肤、香熏等扮靓服务,售卖服饰、包包等时尚物品的场所。只是“生活馆”这个招牌一般要在它前边配上主题使用,类似的有家居生活馆、美容、美体生活馆,元气生活馆,它们接近于会所、沙龙等等。
据了解,其实,不管哪种“生活馆”关键不是谈产品,而是卖思路卖生活方式。说白了,生活馆就是一种情感体验的销售场所,是以“顾左右而言它”的姿态所表现出来的实用美术。在那里,家具、瓷砖、窗帘、灯饰、美容护肤品等一切元素被捆绑在一起、配合音乐、美术、以及切身的体验过程、给消费者一个生活场景展示。
生活馆的乐趣
体验生活重神似 广州、深圳等地区已涌现出形式多样的生活馆,如网络生活馆,里面的信息和服务五花八门,如代购时尚首饰精品,情感交流等,涉及手机、QQ、宠物、个人形象设计等。
在生活馆里学习 许多消费者表示在生活馆里不仅是先体验再买东西,而是学习生活常识。比如在生活馆里亲自操刀做菜,虽然感到有点别扭,但是专业服务员教给她的烹饪知识特别实用,通过操作,可以将这些技巧记得特别牢。如果感到不开心,去生活馆找那些已成为朋友的服务员聊天,感到心神舒畅。就是要在生活馆的氛围里开心地买商品、学实用的知识,塑造健美的身材、加强情感交流。我们只求走出“生活馆”就懂得如何让自己生活得更好。每个人在打理自己的生活上总有欠缺之处,向别人请教学习在所难免,加上如今我们生活用品的科技含量不断提升,在生活馆里休闲的消费。
生活馆分类
按照不同功能特性分类,生活馆包括:时尚家居生活馆、美容化妆生活馆、养生健体生活馆、SPA水疗生活馆、婚纱摄影生活馆、宠物生活馆、影音生活馆等等。
生活馆前景分析
生活馆作为一个综合性商业场所,具有一定的发展前景。以下是一些关于生活馆发展前景的观点:
1、消费需求:随着人们的生活水平提高和消费观念转变,对于便捷、多样化的购物体验的需求也增加了。生活馆作为一个集合多种商品和服务的地方,能够满足消费者全方位的需求。
2、多样化的商品选择:生活馆通常有多个区域或楼层,聚集了多个品牌和商家,消费者可以在一个地方找到各种商品。这种多样性能够吸引更多的消费者,并提供竞争优势。
3、服务与体验:生活馆不仅仅是一个购物场所,还提供各种服务,如美容美发、家居装修等。这种服务能够吸引更多的顾客,并提升购物的体验感。
尽管生活馆有一定的发展前景,但投资与否还需要考虑其他因素,如市场竞争、地理位置、管理团队等。投资涉及风险,建议在做出决策前进行充分的市场调研和风险评估,并与专业人士咨询。
生活馆-百货商店概念
百货商店是指区分不同的商品部门进行管理经营的商店。由于各国的经济发展水平不一样,国情不同,因而对百货商店的定义也略有差异。
百货商店是指经营包括服装、鞋帽、首饰、化妆品、装饰品、家电、家庭用品等众多种类商品的大型零售商店。它是在一个大建筑物内,根据不同商品部门设销售区,采取柜台销售和开架面售方式,注重服务功能,满足目标顾客追求生活时尚和品位需求的零售业态。
生活馆-百货商店发展历程
世界上最早的百货商店是1862 年在法国巴黎创办的,名称为好市场。世界上最大的百货商店是美国的希尔顿百货商店。在中国,百货商店是城镇零售商业的一种重要形式。百货商店的经营范围广泛,商品种类多样,花色品种齐全,兼备专业商店和综合商店的优势,便于顾客广泛挑选,能够满足消费者多方面的购物要求,拥有一定的现代化的管理手段和服务设施,服务质量较高。商店内按商品的类别设置商品部或商品柜实行专业化经营。随着社会经济的不断发展,百货商店的经营方向和经营内容也在不断地发生变化,呈现出两个新的发展趋势:一是经营内容多样化,除销售商品外,还附设咖啡厅、小吃部、餐饮部、娱乐厅、舞厅、展览厅、停车场、休息室、电话间等多种服务设施;二是经营方式灵活化,除零售外,还兼营批发,并设立各种廉价柜、折扣柜,以满足顾客的多层次需求,提高商店的竞争能力。
生活馆-零售业
发展情况
中国实行改革开放以来,国民经济保持了持续、健康、快速发展的良好态势。2001年以后,中国经济进入一个新的快速发展期,GDP增长速度逐年加快,从2001年的8.3%加快到2006年的11.1%。至2006年底,中国限额以上连锁零售门店数达123690个,增长17%。其中,超级市场23233个,增长22.8%;专业店77220个,增长15.2%。2006年限额以上连锁零售业零售额为10499亿元,增长22.5%,占社会消费品零售总额13.7%,比2005年提高2.1个百分点。
2007年11月份全国百家重点零售企业实现销售总额243.1亿元,比2006年同期增长30.3%。2007年11月份百家企业食品类实现零售额27.1亿元,同比增长30.4%,其中粮食类、食用油类和肉类实现零售额分别为1.5亿元、1.7亿元和2.8亿元,同比分别增长39.61%、85.05%和48.06%。2007年11月份百家大型企业实现服装类销售额69.2亿元,同比增长25.31%。其中防寒服和皮革服装销售最为可观,增速均超过了服装总量的增速。2007年11月份家用电器类完成销售额11.5亿元,比上月减少5.8亿元,同比增长30.7%;化妆品销售看好,实现9.3亿元,同比增长24.81%。
金融危机影响
2008年全球金融危机给零售企业带来的不仅仅是威胁,而是带来了更多的并购机会,这意味着零售企业将面临大的洗牌,这给了中国零售企业做大的机会。
生活馆行业市场分析
超市行业发展历程
中国超市发展受到市场参与者、供应链变革史和消费者行演进的推动,主要经历了从传统标准化到非标供应链再到多渠道供应三个大阶段、四个小阶段。1995年以前,我国超市行业处于起步阶段;1995-2011年,是传统超市的黄金时期;在2011年前后中国电商行业发展进入顶峰时期,以非标品(生鲜)供应链为优势、经营效率领先的民营龙头超市企业进入黄金发展时期;现今,随着电商的持续发展以及消费者需求结构的快速变化,对产品和服务的差异化和便利性需求更强,购物+体验及线上和线下融合的立体化新零售时代来临。大润发、永辉等传统超商拥抱互联网,选择强强联合,新超市业态不断涌现。
超市行业市场规模
我国超市零售额累计同比增速呈波动态势,从2021年开始增速整体呈放缓态势。据国家统计局数据,按零售业态分,2021年限额以上零售业单位中的超市零售额比上年增长6.0%;2022年,限额以上零售业单位中的超市零售额比上年增长3.0%;2023年第一季度超市零售额同比增速为1.4%。

根据Euromonitor 数据,2010年之后超市的增速有所放慢,但仍保持正增长。2021年我国超市及大卖场行业规模为3.09万亿元,2016-2021年CAGR为2.1%。初步测算2022年超市行业销售规模在3.15万亿元左右。
超市行业竞争格局
2021年中国超市百强中排名前十的分别是沃尔玛、永辉超市、高鑫零售、华润万家、物美集团联华超市、家家悦、中百集团、家乐福和步步高。前三强企业占中国超市行业市场规模的32.9%。据Euromonitor,永辉超市在我国连锁大卖场行业中的市场份额从2012年的3.9%提升至2021年的11.0%,是CR5企业中份额提升幅度最高的企业。

注:中国超市百强数据为中国连锁经营协会于2022年7月发布,截至2023年4月,协会尚未发布2022年榜单,上图为2021年数据。
超市行业市场发展特征
总体来看,我国超市行业呈现出一定季节性和区域性;且随着时代发展,呈现出数字化、定位细化的发展特点:
生活馆-行业发展前景
超市行业市场发展现状
我国超市零售额累计同比增速呈波动态势,从2021年开始增速整体呈放缓态势。据国家统计局数据,按零售业态分,2021年限额以上零售业单位中的超市零售额比上年增长6.0%;2022年,限额以上零售业单位中的超市零售额比上年增长3.0%;2023年第一季度超市零售额同比增速为1.4%。
超市行业SWOT分析
从家乐福、麦德龙、沃尔玛等传统大型卖场的竞争,到京东、阿里、美团等互联网企业的同城零售业务,更有深入社区“毛细血管”的社区团购,还有每日优鲜、叮咚买菜、朴朴平台自营类生鲜电商平台涌入,国内零售行业的竞争早已进入白热化。虽然经过多年的积累和沉淀,大部分超市已初步完成了物流布局,搭建了稳定的全产业链供应链,但受到新零售业态的冲击和疫情的影响,企业近年来经营风险加剧。总体而言,超市行业发展机遇和挑战并存。
超市行业生命发展周期
2022年6月,国际商报社以“传统超市转型发展”为主题举办了线上研讨会,参会的专家学者们一致认同中国超市快速扩张时代已经结束,目前痛点多、挑战大,但面临的依然是一个体量巨大且具备强大可持续发展能力的消费市场,其中酝酿着无数的变化与机遇。中国超市行业不同细分市场呈现出差异化的发展状态,例如传统的大型综合超市业态正步入衰退期;而新兴的社区折扣超市尚处于幼稚期,行业商业模式尚处于探索阶段。
超市行业市场规模预测
超市所销售的生鲜、食品、日用品都是民生快消品,满足了人民群众的日常生活需求。目前在全国已形成较大规模的连锁型企业有沃尔玛、永辉、华润万家、联华、物美等。连锁企业规模效益明显,市场份额不断扩大。未来,超市行业将继续上演联合、兼并、重组,实现企业网络扩张和资本扩张,市场集中度进一步提升。预计到2028年,中国超市行业市场规模将以2%的年复合增长率稳步增长至3.55万亿元。
超市行业发展趋势分析
目前中国的整个超市行业正在经历转型优化,这是行业发展的必然趋势。纵观国际,日本等国的零售行业也经历过洗牌和调整。中国零售商超在过去30年间实现了辉煌发展,但发展过剩的情况也十分明显,特别是一线城市。近两年行业中受影响严重的多为全国性的或跨多区域发展的企业,其中尤以大卖场模式发展的企业承压最大。相比而言,区域超商发展压力较弱。这主要得益于一些区域企业本地化扎根运营,与消费者建立了很好的黏性与连接。未来,调整、并购、重组的情况会陆续出现。
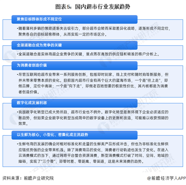
随着薄利多销的策略逐渐失去吸引力,部分超市会转而采取差异化战略,逐渐形成不同定位,聚焦各自的目标顾客群体,从而实现一定的市场区分。
生活馆加盟条件:
1、须有较强的品牌意识,了解生活馆品牌知名度和忠诚度,认同生活馆公司的企业文化和品牌价值,认识加盟生活馆品牌优势。
2、接受或者十分认可生活馆的管理模式。
3、加盟方的经济实力不可低于“生活馆”单店投资的具体投资计划。
4、有固定的经营场所。
5、有服从、接受特许经营体系要求的意愿和决心。
6、以诚信为本,具有“用心服务消费者”的思想。
7、具有诚信的商业信誉,有上进心,事业心和吃苦耐劳的精神。
生活馆加盟流程:
1、投资咨询
您可以留下您的信息,索取生活馆的基本情况。
2、市场准备
在了解了项目基本情况的基础上,加盟商还要考察当地的市场是否适合开一家生活馆加盟店。
3、加盟申请
在总部考察无疑后,便可以填写加盟申请表,包括您身份证号,住址,加盟区域等等,如果您个人的资料符合公司的条件便可以签订合作合同。
4、签订合同
签定正式的合作合同,并按约定时间履行其中条款。
5、店铺选址
公司根据加盟商所在地的区域情况,给出合理的店铺选址建议。
6、店面装修
向总部提供所需装修店铺的标准建筑尺寸图,总部免费为合作商设计,并指导装修。
7、运营培训
开业前加盟商需要派遣相关人员前往总部进行培训,包括技术培训、运营培训等。
8、开业准备
生活馆加盟总部提供宣传计划及开业前期筹划,做好开业准备工作。
9、正式开业
择日开业,公司总部会派工作人员进行全程跟踪,保证顺利开业。
生活馆加盟优势:
1、品牌优势
选择生活馆加盟,强大的品牌影响力会为您带来更多的消费者,让您的加盟店更具竞争力。
2、产品优势
公司总部组建了一只优秀的产品团队,能够及时的掌控市场动向,把握市场流行趋势,不断的研发出新品来满足市场的需求,提高产品竞争力。
3、技术优势
专业的技术研发团队,免费为加盟商提供新产品研发支持和技术升级。
4、培训优势
体系完整,严格的岗前、岗中、岗后培训体系,规范的服务流程和制度体系,学习型企业组织的构架体系。
5、服务优势
在服务内容上具备了多样化,以迎合不同群体多样的需求。
6、投资优势
低投资,高回报,是我们的创业宗旨。
生活馆加盟支持:
1、品牌形象支持
生活馆总部提供VI系统、统一的终端形象。
2、整店输出支持
加盟合同签订之后,加盟总部便提供申办营业执照相关手续;上门进行开业指导,确保生活馆加盟店开业顺畅;上门进行营销策划指导。
3、免费培训支持
公司根据具体情况不定期应投资者、店长及店员的要求为其提供专业化、系统化的培训,不断提高门店的经营水平和管理能力,专业的营运指导,使门店管理轻松简单。
4、物流配送支持
便捷的商务平台与高效的物流配送系统,使所有原材料排头时间到达加盟店。
5、媒体广告支持
从网络、平面、视频等各种媒体进行品牌宣传,不断加强品牌价值。
6、市场运营支持
公司企划部会定期组织促销活动,总部统一策划,门店只需简单执行并派有专业美导协助执行,同时公司持续的对加盟店店员培训,手把手的教您好如何经营一家店。
7、跟踪服务支持
为了让加盟商尽快进入经营状态,公司凭借自身多年的餐饮管理经验,独立撰写出:员工手册、VI光盘、广告营销传单等培训手册,让加盟商在管理上无后顾之忧。
8、选址装修支持
总部将对加盟商进行专业的选址培训,公司营建部也会通过专业评估体系远程或上门对加盟商所选的店址进行有效评估。
9、区域保护支持
为了保持加盟店的良好发展,总部会为加盟商提供区域保护政策,在一定的范围内保障加盟店的独家经营权。
10、话术支持
公司拥有成熟的话术培训机构,不仅可保证技术的到位,产品的优越性,还可保证投资者与消费者的沟通时效性及准确性。
更新于 2024-08-29