万家超市加盟投资费用
万家超市加盟费用:
万家超市投资费用在16-47万元。
在创业成为潮流的当下,任何一个好项目都是投资者追逐的对象。所以,面对万家超市这样有前景的项目,如果不能及时加盟,可能就会是一生的遗憾。如果您已经对加盟万家超市感兴趣了,那就赶快行动吧,点击右侧的“
我要咨询”便可以获取更多详情了!
万家超市项目介绍:
走进“万家生活超市”,仿佛进入了一个巨大的仓库,超市内的商品大多以平板方式陈列,没有华丽的装饰和过度的包装。超市内共设置多个分区,包括生鲜水产、冷藏果蔬、肉禽蛋奶、熟食、儿童娱乐等。种类超级丰富,优质农产品、化妆品都能买到,是人们美好幸福生活的集散地。
万家超市公司介绍:
华润万家是中央直属的国有控股企业集团、世界500强企业——华润集团旗下优秀的零售连锁企业集团,同时也是中国最具规模的零售连锁企业集团之一。旗下拥有华润万家、苏果、欢乐颂、中艺、华润堂、Ole’、 blt、Vango、Voi_la !、VIVO采活、Pacific coffee等多个着名品牌,其中超市业务已连续多年位居中国连锁超市第一位。截止目前,华润万家已进入全国31个省、自治区、直辖市和特别行政区,100多个重点城市。2012年实现销售941亿元,全国门店总数4425家,员工人数达20万人。旗下高端品牌Ole’精品超市由华润万家于2004年在深圳创立,属于华润万家旗下众多品牌业态中的主力业态。发展至今,Ole’全国门店总数达40家,分布北京、上海、广州、杭州、深圳、沈阳、宁波、济南、重庆、天津、成都、南宁、西安、中山、武汉15个城市,是国内最具规模与实力的高端连锁品牌之一。
历史:
华润万家前身为华润超级市场,以华润采购有限公司之名义,于1984年2月14日成立并开业,经营超级市场业务及批发业务。其后于1990年代初在中国大陆扩展业务。
★香港
1999年,华润采购有限公司更名为“华润超级市场(香港)有限公司”。
2005年1月3日,为配合发展,香港的华润超级市场正式易名为华润万家超级市场,以及采用新 太阳花标志。
2005年8月,香港 何文田及 将军澳富宁花园的华润万家生活超市出售的鳗鱼及相关制品,被验出 孔雀石绿。
2006年3月, 香港环境保护署与华润万家签署自愿“减发胶袋目标协议”,承诺在1年内,其连锁店派发的胶袋总量减少15%以上。
★中国大陆
华润万家于1990年代初在中国大陆扩展业务。
1990年代末进驻华东和华北。
2001年8月 华润集团收购 深圳万佳百货,中国大陆的华润超级市场与万佳百货合并,易名为“华润万佳超级市场”。
2003年9月19日,中国大陆的华润万佳超级市场正式易名为“华润万家超级市场”。
2004年6月1日,华润万家更换新太阳花标志。标志代表积极的生命力,寓意公司将以缤纷丰富的优质产品及热诚服务,致力为每位顾客开创充满阳光、健康快乐的新生活。其六块花瓣分别代表“顾客”、“商品”、“服务”、“价格”、“地点”和“沟通”。
华润创业于2004年12月向华润集团及华润股份,增购华润万家35%权益,及 苏果超市11.5%权益,交易的总代价6.603亿人民币。交易完成后,华润万家成为华润创业的全资附属企业,并持有苏果超市85%股权。
2006年7月,中国大陆媒体报道,华润万家可能已收购沃尔玛深国投百货的30%股权,但至今尚未证实。
中国超市行业细分市场现状分析:
按规模划分超市细分市场分析
1、细分市场概述
根据最新《零售业态分类标准》,超市按经营面积,可分为:

目前,我国超市业态形成了大型超市+超市+社区超市的格局。大型超市和超市占据核心商圈,覆盖5-20和3-5公里的商圈,社区超市临近各居民区,覆盖1-3公里的商圈,填补空白和销售薄弱区域。每家企业也根据所在城市商圈、物业的特点,配置面积大小不等、功能定位不一的各类型门店。
根据《连锁超市经营情况报告(2021)》,大型超市和超市同店可比销售在三线城市表现最好,社区超市在四线城市表现最好。从细分业态维度看大超和社区超市增长较快,超市增长最慢。
2、市场竞争情况
根据Kantar的统计,截至2022年7月,高鑫零售、永辉、沃尔玛、华润万家、物美集团在全国前十零售商市场份额排名中占据前五,市占率分别为7.8%、5.5%、5.4%、5.3%、3.2%。中国的商超行业区域性布局特征明显,地区分散化现象严重,上述公司是少数几家能够在全国范围能实现布局的大型超市企业。

注:上图数据截至2022年7月15日。
3、区域分布情况
以行业领先的超市品牌为例分析,高鑫零售主要以大型超市业态为主,联华超市主要以中型超市业态为主。截至2022年财年中期,高鑫零售大型超市主要分布于华东和华南地区,分别有大卖场185家和98家。公司大型和中型超市大约7%位于一线城市,16.5%位于二线城市,47.2%位于三线城市,21.4%位于四线城市,7.8%位于五线城市。2022年,联华中型超市累计共2268家,其中有85.76%的超市分布于华东地区。

注:高鑫零售2022年中期报告截至2022年9月。

注:联华超市数据截至2022年12月31日。
按业态划分超市细分市场分析
若按经营业态分类,超市主要可以分为综合超市、生鲜超市、折扣超市、精品超市等。
1、生鲜超市业态分析
根据2022年1月全国城市农贸中心联合会发布的《2021年农贸市场发展情况调查报告》,从流通渠道占比来看,社区电商在内的线上平台与社区生鲜店正成为生鲜农产品流通渠道的有力补充。2020年,钱大妈、果多美等社区超市与社区生鲜店总交易额约占全国生鲜农产品零售总额的19%,大型超市约占13%,淘宝、京东等传统生鲜电商,多多买菜、美团优选、淘菜菜等社区电商,加上盒马、叮咚买菜、美团买菜等前置仓新零售渠道共占近7%,剩下约4%为流动摊贩、农民自售等销售渠道。

注:上图为2020年数据。
由于近年来超市行业正向着全渠道融合方向发展,生鲜超市的发展模式主要可以分为从线下到线上和从线上到线下。前者常见于拥有实体门店的传统超商,后者常见于向线下渠道拓展的电商平台。
2、折扣超市业态分析
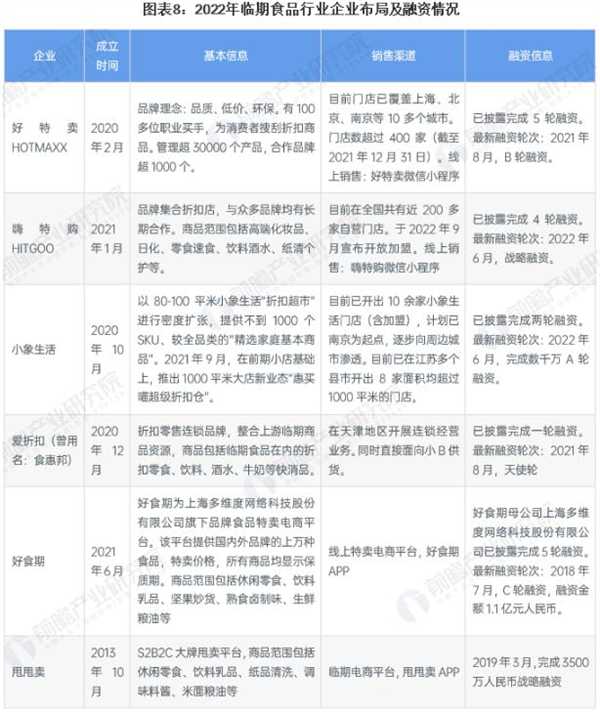
近年来,随着国家反食品浪费工作的展开,零售行业对食品浪费问题逐渐重视,临期食品销售渠道开始呈现多元化发展态势。其中,根据机构调查统计,有74.5%的消费者有通过线下渠道购买临期食品的经验,其中大型商超和临期食品专卖折扣店是较为主流的销售渠道;有63.5%的消费者进行过线上临期食品采购,主要以大型综合电商平台和线上商超为渠道。

所有的消费品品牌每年都会有一定比例的临期、库存、滞销商品产生,这是中国式碎片化的零售市场、分层层的零售渠道、复杂的流通环节决定的,难以避免,清库存、去库存是品牌方持续的诉求。不少企业嗅到临期食品的商机,开始投资布局折扣超市。从临期食品代表企业的入场时间来看,主要集中在2020-2021年,其中门店数量最多,增长速度最快的是好特卖,2020年,好特卖门店为100余家,2021年门店数已超过400家。
3、精品超市业态分析
精品超市是一种大中型零售业商店超市,所售商品主要为高端日用消费品,如有机食品、品牌商品和高端进口产品等,主要的目标群体为中高收入阶层,通常分布于定位中高端或经营状况已较为成熟的高级百货大楼、购物中心,有望取代传统商超成为商场的核心零售业态。
精品超市和传统综合超市及大卖场能够满足不同人群的购物需求,成为零售业中互补的业态。综合超市和大卖场满足了中国居民追求商品高性价比的需求,在过去20年取得了快速发展,随着中国居民生活水平不断提高,精品超市逐渐成为满足中国居民追求购物品质需求的有效线下解决方案。
万家超市加盟条件:
1、具有合法资格的法人或自然人。
2、认同万家超市加盟店特许经营模式及公司所倡导的企业文化理念。
3、具备“万家超市”专卖店正常经营所需要的资金。
4、拥有固定并且符合公司要求的经营场所。
5、遵守万家超市的加盟合同,并接受和遵循万家超市运营规范。
6、具有良好的信誉基础和信用资质。
7、有持之以恒的创业精神。
万家超市加盟流程:
1、加盟情况咨询
对于有意向加盟万家超市品牌的投资者,可以浏览网站加盟详情,或者留下您的联系方式获取排头手的加盟资料。
2、项目考察
投资者可到公司所在地进行实地项目考察、听取项目介绍,进行咨询答疑。
3、加盟申请
加盟商如果对万家超市品牌无异议,便可以填写《加盟申请书》。
4、签订加盟协议书
经双方共同商定,签定加盟协议书,确立万家超市加盟合作关系。
5、选址
总部为加盟商提供消费板块分析、交通环境分析、客流量分析、竞争者分析。
6、设计装潢
店面由总部装潢工程部统一设计平面图和效果图,加盟商进行装修。
7、人员培训
培训万家超市相关产品知识及经营模式和管理指导等知识。
8、开业宣传
总部根据加盟店的实际情况制定相应的开业计划,并进行开业前的宣传与设备调试。
9、正式开业
经万家超市分公司负责人统一把关后,您就可以选择吉日放心开业了。
万家超市加盟优势:
1、品牌优势
高知名度国际性品牌形象及受法律保护的注册商标使用权。
2、产品优势
资深的产品研发专家,秉承“开拓、创新、务实”的工作态度,万家超市以产品品质差别化来优秀竞争对手。
3、技术优势
产品对技术的要求非常的高,为了保证加盟店的良性发展,总部会不定期的安排专业技术人员为加盟店提供技术培训,让加盟商或店员掌握最新的科技,轻松应对消费者提出的任何技术难题。
4、培训优势
公司凝聚了一批高素质的专业人士,具有执着的专业追求和强烈的创作激情。结合多年来的经营实战,积累了丰富的项目操作经验,为每个加盟商提供全方位系统化培训,为加盟商成功开店打下坚实基础。
5、服务优势
总部将与代理商之间保持长期密切的业务联系,为其提供专业实用的咨询服务,并有加盟督导随时跟踪指导,为您解除开店运营的后顾之忧。
6、投资优势
投资少,资金回收快,风险小,一般在 4~6个月即可收回投资成本。
万家超市加盟支持:
1、品牌形象支持
统一的万家超市商标品牌和全套企业vi视觉系统,及统一的店内外形象设计文件(图形光盘)、统一的宣传资料、促销物品、礼品、胸牌等经营所需物品。
2、整店输出支持
万家超市加盟总部委派专人协助选址并给予开业指导,提供风格统一的装修设计方案、开业策划及相关物料,定期实地指导及管理。
3、免费培训支持
开业前期,总部会邀请加盟商到总部培训一周左右,让加盟商了解产品的具体的使用产品,熟练掌握产品的操作流程以及销售手段。
4、物流配送支持
物流由本公司代办托运,由本公司承担到物流起运地的费用(短途)。
5、媒体广告支持
提供市场宣传和促销方案,帮助万家超市加盟商确定目标市场。
6、市场运营支持
总部会派出有着丰富的市场推广运营经验,熟悉消费者消费心理的团队,帮助您解决在开店过程中遇到的各种问题。
7、跟踪服务支持
总部建立有效的交流平台,经常的对各加盟店进行沟通,对经营状况进行分析,及时调整相关的经营策略。
8、选址装修支持
专家团指导评估协助选择最佳开店地址,保证消费人群最大化。
9、区域保护支持
公司总部采取的垄断经营模式,在加盟商加盟区域内不存在有两家加盟店面,防止同一品牌产生竞争,保障加盟商权益。
10、话术支持
总部会根据当地的实际情况给投资者整理一套沟通话术,保障加盟商与消费者之间无障碍交流。
更新于 2024-08-29