红袖女装加盟投资费用
红袖女装加盟费用分析: 红袖女装投资费用在12-19万元。
红袖女装加盟费说明:
红袖女装作为国内女装行业内的一线品牌,一直备受消费者的青睐。而且随着品牌实力的不断提升,总部给予加盟商的支持也会越来越大。因此,对于想要在女装行业创业的投资者来说,加盟红袖女装是不容错过的好选择。现在就点击右侧的“
我要咨询”获取更多的加盟信息吧!
红袖女装品牌介绍:
HOPE SHOW 红袖故事还在继续发生在路上,红袖不属于城市,也不属于大自然,而是属于另一个空间,光影下的云集云散、西边天空红霞撒落,弯曲的公路、蓝太阳标志的加油站、海湾和孑然独立的古铜色窗户(HOPEHOTEL)概念酒店... ... 红袖就是时尚旅行者,把分布在世界不同角落的(HOPEHOTEL)概念酒店连成她摆脱定势思维的足迹;红袖有着不同寻常的感知能力,与不同的人文、艺术、自然对话,将旅行中的种种印象、情绪、记忆与优雅瞬间转换为无尽时尚灵感... ...

红袖服饰集设计、制作、生产、销售为一体,推出的中高档淑女装,深受追求完美生活女性的喜爱。公司拥有优秀的设计师群体、专业的销售队伍和近400名工人,他们齐心协力、奋力向前,使红袖业务几年来一直保持旺盛的增长势头。2001年,红袖更是荣幸地被杭州市政府评为“杭州市十大女装品牌”。
“红袖”从创建之初就十注重品牌建设。“红袖”一词源于白居易诗句“红袖织绫夸柿蒂”,这是大诗人白居易在杭州当太守时赞美杭州女工匠织出美丽柿蒂花图案的绫。我们取名“红袖”作为女装品牌名称正是表明我们要继承杭州传统文化,结合新时代潮流,为当代女性设计出“清新、优雅、浪漫”的时装;而“红袖”的英文名称“HopeShow”正是一种希望与展示,预示着红袖品牌的美好将来。
红袖女装品牌风格:
知性优雅 潮趣美而不张扬
HOPESHOW红袖,以旅行(自然人文与现代生活的交融)的态度对人生选择进行新的定义,快乐是我们的出发点,坦诚的心智,感知旅行的细致优雅智慧,感受不同时尚都市生活中,人们的积极乐活与当代潮流元素,揉合HOPESHOW美而不张扬的时尚生活。
红袖女装品牌精神:
HOPESHOW红袖以倡导品质、品味与知性的生活态度,穿越于时间与时空,俯瞰整个世界时尚潮流,不断在旅行中寻找文化艺术与设计生活的时尚灵感,均衡着生活中的触觉、味觉、视觉、听觉、嗅觉完美的体验,以高品质与合理的价格提供触手可及的国际前沿时尚生活方式,成就女性无限的可能。
红袖女装品牌定位:
PARTY系列
定位:优雅复古 高级趣味的新女性轻奢风格
年龄定位:25-35岁新女性主义群体
品牌档次:中高档的轻奢女装品牌
消费者描述:小资的80后和90后,追求时尚优雅的70后(淡化年龄界线)
女性系列
定位:优雅 时尚都市知性时尚女装
年龄定位:消费者心理年龄定位 25-35岁
品牌档次:中档(适合大众消费的品牌)
消费者描述:都会女性,在经典中追求浪漫优雅的75-85后
时尚系列
定位:都市 时尚 清新引领潮流的时尚女装品牌
年龄定位:20-30岁新生代女性 30-35紧跟时尚潮流女性
品牌档次:中档(国际化潮流女装)
消费者描述:
她们是85后,90后,第一代独生子女,
她们又是热爱生活、热爱时尚、心灵永远年青的70、80后她们以最适合的价格打造时尚的造型,不断建立自己的个性,
她们的消费理念会随时间和潮流不断的改变。
红袖女装品牌意义:
1、都会知性的形象
2、精致的设计与完美的形象包装
3、深入建立的品牌概念,品质优良,不断创新
4、好的版型、优质的面料及漂亮的店面视觉装修形象和好的服务
5、口口相传的真实力量
6、不断呼吁人们对自然环保的意识
红袖女装品牌获得荣誉:
2003 年度最佳女装设计师奖
2010 中国十大女装品牌
2013 中国纺织服装行业最佳雇主
2016 “最佳青春女装品牌”
红袖女装公司发展历程:
回首·HOPESHOW
HOPESHOW成立于1995年,是一家集设计、研发、生产、销售、管理为一体的全国性服装品牌。全国各地共有门店800多家,年生产服装400余万件,拥有员工2000余人。
2003年获得“中国十佳设计师品牌”荣誉称号;2010年度荣获“中国十大女装品牌”称号;2013年度获“最佳雇主品牌”;2016年度“中国最佳青春女装品牌”;2018年度“中国(行业)十大影响力品牌”;2018年度“中国服装创新品牌价值100强”等称号。
公司为迎接未来发展,斥资亿元购买甲级办公写字楼,并在2012年购买仓储物流基地与生产基地,总面积达到25000平方米。
红袖女装品牌故事:
“A slice of journey in your daily life”
每一天都是一段旅行。真正旅行的人,是在生活中旅行的人,真正生活的人,是在旅行中生活的人。但最要紧的是,我们要找到自己的生活。
HOPESHOW红袖,她就是生活中的时尚旅行者,让世界不同角落的(HOPEHOTEL)概念酒店连成她的生活足迹;她有着不同寻常的感知能力,与不同的人文、艺术、自然对话,将旅行中的种种印象、情绪、记忆与优雅瞬间转换为无尽时尚灵感......
女装介绍:
女士穿着的衣物统称为女装。服饰的变迁是一部历史,是一个时代发展的缩影。它是这个时代进步、文明、兴旺发达、繁荣昌盛的象征。它在记录历史变革的同时,也映衬着一种民族的文化,传承着当地的历史文化风俗,女装更是其中不可缺少的一部分。女装品牌与款式的多元化推动了时装的发展。
中国女装行业市场现状及发展前景分析:
女装市场份额超50%
从中国服装零售的细分市场份额来看,2021年,女装市场份额最高,在服装零售市场中占比56%;其次是男装,占比31%;童装零售仅占比13%。
女装市场规模超1万亿元
女装品牌与款式的多元化推动了时装的发展。由于女性教育程度普遍提升、女性就业比例的提高和社会地位不断提升,其经济上的独立性、在家庭中的话语权、决定权不断提升,消费需求也随之不断提高,也成为推动女装行业发展的动力。2021年我国女装行业市场规模为1.11万亿元,同比增长17.53%。
森马服饰、太平鸟和爱慕股份的线上收入位列前三
2021年电商平台的全面开放竞争,是电商行业的重要转折点。对服装行业来说,一方面,为服装企业提供了更多的销售渠道和多元化的电商销售模式;另一方面,对于服装电商存量市场的流量产生了稀释,对现有的经营业务带来了更大的挑战。
从中国代表性女装公司的线上收入情况来看,2021年,森马服饰、太平鸟和爱慕股份的线上收入位列前三,分别为65.09亿元、33.66亿元和10.48亿元,线上收入占比分别为42.21%、30.83%和29.77%。
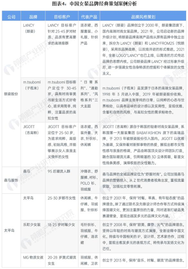
中国女装品牌代表性策划案例
随着国民收入水平的逐步提高、消费升级和消费者消费习惯的改变,女性消费者对服装的个性化需求越来越高,女装市场的细分化需求也逐步增加,因此,市场上不同风格定位的女装也越来越多,同一公司也会开辟针对不同目标客户、风格各异的多条的品牌线。例如,太平鸟旗下的太平鸟品牌针对25-30岁都市女性,保持“时髦、率真、有年轻态度”的品牌理念;乐町品牌针对18-25岁时髦少女,保持“甜美、摩登、元气”的品牌理念;MG物质女孩品牌针对20-28岁美式潮流女生,保持“音乐、时髦、潮流”的品牌理念。
预计2027年我国女装市场规模突破1.4万亿元
女装行业是我国服装行业中市场最活跃、需求最复杂、容量最大的子行业。随着国民收入水平的逐步提高、消费升级和消费者消费习惯的改变,女性消费者对服装的个性化需求越来越高,女装行业具有广阔的市场空间。根据Euronmonitor的数据,2027年中国女装市场规模将达1.4万亿元,2022-2027年复合增长率为3.91%。
红袖女装加盟条件:
1、丰富的操作经验:由于红袖采取一年四季“订货会制度”,这就要求代理商一定要由敏锐的市场嗅觉及洞察预测能力,即:我们要求申请加盟者需要有丰富的女装操作经验。
2、充足的资金后备:由于红袖采取“订货会制度”以及“不打折”的销售策略,所以对一旦判断偏差等主观或客观原因所造成的库存积压要有心理准备和资金准备。
3、强有力的社会关系:能够在当地最好的商业街拿到专卖店位置;或在当地最好的百货商场拿到边厅位置。
4、良好的品牌操作理念:要求申请加盟者对于品牌的操作及自身定位有清晰准确的理解,良好的品牌意识。
5、优异的零售操作能力:申请加盟者应具备优异的零售操作能力。有配置齐全、分工明确、能力出众、稳定的零售团队;有合理的薪资等各项制度;内部管理完善高效;
6、良好的配合意识:能够与公司默契配合,保持良好的沟通。
红袖女装加盟支持:
1、红袖女装品牌支持
红袖品牌曾在2001、2003、2005连续三届获得“杭州市十大女装品牌”的称号,2003年又获得了“中国十佳设计师品牌”荣誉,除此之外,获得的其他奖项更是比比皆是,同是在全国取得了较高的市场知名度和美誉度。
2、红袖女装团队支持
红袖女装优秀的团队扶持系统,红袖经过十多年的沉淀和积累,在销售、市场、督导、设计等各个环节聚集一批思路清晰、技术过硬的人才。
3、红袖女装产品支持
红袖一直坚持“知性、优雅、时尚”的品牌风格,服务于都市知性女性客群;坚持走低价格高品质的路线;同时在设计团队上是以获得过“中国十佳设计师”的刘华女士亲自担任设计总监,每季设计有近500个适销对路的款式。
4、红袖女装网络支持
红袖女装完善的市场销售网络,在全国的29个省市区开设了600余家店铺。全国7大区域都有红袖的足迹,并且在每个区域都有相对强势的明星市场和明星店铺,对周边区域的市场辐射良好。比如:北方片区的唐山和青岛,西南片区的成都和黄石,南片区的宁波、海口等等。
5、红袖女装运营支持
高效完备的服务,经过十多年的实践和提炼,红袖打造了一个经过市场检验的营销铁定。从店铺选址、装修指导、销售跟进、店铺形象及服务流程再造等各个环节都有一支技术过硬的公司人员进行系统指导和跟进,使加盟商在店铺营运的各个环节都有相对应的部门提供专业细致的贴身式服务。
6、红袖女装形象支持
优秀的店铺形象和品牌宣传力度,企划不再是单纯的平面和空间设计,在把握品牌定位和设计风格的基础上,与专业的媒体进行深度合作,并且和国外知名形象设计公司合作,提升红袖的品牌终端形象。
红袖女装加盟流程:
1、认知品牌
有意向加盟红袖女装的投资者,需要对品牌有一个大概的认知,您可以在网上浏览相关信息,也可以直接网站留言,投资顾问会排头时间与你沟通。
2、考察洽谈
有意加盟者可以到红袖女装公司进行考察,进一步了解公司实力。
3、申请加盟
了解公司文化和运营管理,经洽谈后有加盟意向,填写《加盟申请表》,达成初步合作。
4、签订合同
签定正式的合作合同,并按约定时间履行其中条款。
5、加盟店选址
在本地市场确定合适的店址,总部综合分析所选商圈的可行性。
6、设计装潢
店面由总部装潢工程部统一设计平面图和效果图,加盟商进行装修。
7、人员培训
“红袖女装”系列产品培训;销售与技巧、客户服务培训,达到“红袖女装”加盟经营的要求。
8、开业准备
开业前将各种证件办理完毕,并准备开业所需要的物品,以备开业当天使用。
9、开业运营
派营运督导进行现场开业指导,并进行辅导性经营,跟踪开业运营情况,提供咨询意见。
红袖女装加盟优势:
1、品牌优势
高知名度国际性品牌形象及受法律保护的注册商标使用权。
2、产品优势
红袖女装加盟完善的品质保证,客户回头率极高。
3、技术优势
红袖女装拥有专业的技术研发团队,免费提供新产品研发支持和技术升级。
4、培训优势
不定期组织培训活动,帮助加盟商更快提高经营技能,更大程度上提高店铺收益。
5、服务优势
加盟商在确定了加盟区域之后,总部保证不会在该区域内发展其他的加盟,使得加盟商得到区域保护,保证加盟商的利益。
6、投资优势
低投资,高回报,是我们的创业宗旨。
红袖女装加盟门店展示:
更新于 2024-08-29