汽修厂加盟投资费用
汽修厂加盟费用:
|
加盟城市
|
一线城市
|
二线城市
|
三线城市
|
|
店铺面积
|
300㎡
|
300㎡
|
300㎡
|
|
装修费
|
14.4万元(480元/㎡*300㎡)
|
13.5万元(450元/㎡*300㎡)
|
12万元(400元/㎡*300㎡)
|
|
经营设备费
|
30万元
|
25万元
|
20万元
|
|
首批进货费/原料费
|
45万元
|
40万元
|
35万元
|
|
广告宣传及开业费
|
4万元
|
3万元
|
2万元
|
|
店面租金
|
4.23万元/月(4.7元/天/㎡)
|
3.87万元/月(4.3元/天/㎡)
|
3.42万元/月(3.8元/天/㎡)
|
|
人员工资
|
4.08万元/月(3400元/月/人*12人)
|
3.72万元/月(3100元/月/人*12人)
|
3.36万元/月(2800元/月/人*12人)
|
|
水电杂费
|
2600元
|
2200元
|
2000元
|
|
流动/储备资金
|
24.93万元
|
22.77万元
|
20.34万元
|
|
汽修厂加盟投资总费用
|
101.97万元
|
89.31万元
|
75.98万元
|
备注:
1、流动资金的算法为(人员工资/月+房租/月)*3个月,四舍五入取整数。
2、以上投资费用为预估,可能会与实际情况有所差别,仅供参考。
|

以上就是汽修厂加盟费用的信息了,如果您也看好汽车修理行业,如果您也看好汽修厂品牌,那就快快行动吧,赶快点击“
我要加盟”获取汽修厂加盟更详细的资料,抢占市场先机!
汽修厂基本介绍
汽修厂是专门修理汽车和总成的单位。汽车修理厂是专门修理汽车和总成的单位,一般设置在汽车站内部,也有是单独企业。汽车修理的基本方法可分为就车修理和总成互换修理。汽车修理指的就是,对汽车进行定期的车辆清洁,部件检查润滑以及对受损零件的更换和维修等内容,主要的目的就是为了有效地保证汽车的工作效果和良好的技术状态,避免出现由于零部件损耗而导致的故障发生,为人们的出行安全和交通安全提供良好的保障。
汽修厂基本方法
汽车修理的基本方法可分为:旧车修理和总成互换修理。旧车修理是在修理时对车上拆下的总成、组合件及零件,凡能修复的,经修复后全部装回原车。总成互换修理法是除车架和本身外,其余总成、组合件、零件都可利用备品库中的备用品进行换装。
1、旧车修理和总成互换修理
旧车修理法是将各个总成零部件从原车上拆卸并经修理,各部件修理装配所需的时间不同,经常会影响总装工作及时完成,延长了汽车停厂修理日,增加了修车成本。客户对修车 时 间和修理费用难以接受。
总成互换修理法即汽车进厂后主要是换装、调 整、测试等工作,缩短 了汽车停厂修理日。换装的总成零部件有两种,一种是新 品,另一种是换装下来的 旧件经专业复苏 厂进行再加 工复 苏 的再生 品 ,如发动机、变 速器、制动器等
2、汽车修理中的齿轮技术-修复技术
在汽车的整体构造里,齿轮扮演着重要的劫色,一旦汽车的齿轮表面出现裂痕,那么维修人员必须在第一时间修复齿轮,如果齿轮的修复工作不及时,在汽车不断行驶里,裂纹就会进一步增大,这进一步威胁汽车的运行,因此会有巨大的安全隐患存在。所以,综合来看,需要通过经验丰富的维修者在进行适当的程序以后来完成修复工作,通过维修人员的清洗,保障在其内部没有污物,在后期的汽车修理里,彻底清洗汽车的齿轮,然后通过使用含有合金的粉末进行烧熔,进一步提高齿轮的整体质量。在后来,可以进一步实现切割打磨, 在其他零件上实现紧密咬合,使其更加符合相关的标准。在上述的方法之外,还可以通过焊接橡胶座法或者焊接焊条法来实现焊接。
3、齿轮技术的重要性
在汽车整体发挥作用里,齿轮发挥着重要的作用,在汽车使用一段时间以后,通常因为长时间的运作而造成一定程度的损伤,同时也会造成擦伤问题出现,在一定程度上阻碍了汽车安全。如果想进一步保障汽车的修理工作顺利展开,就要通过对汽车的修理工作进行加强,而相关的维修人员必须按照一定的实际状况和质量来进一步分析受损害的状况,而在分析其原因时,通常是因为自然性的磨损导致的,所以要进行有针对性的研究,在汽车的维修里,必须有针对性的进行进行维修工作。通常情况里,汽车的修中的齿轮技术必须是要有一定规范性,在进行应用时,不仅要根据维修经验来进行细致的判断,还要通过检测设备的发展来实现齿轮技术的发展。
4、复苏技术
所有汽修业和汽配市场都对复苏产品产生错误的认识,认为复苏品就是假冒品。而真正的复苏品是一种商品等级,仅次于新品的一 种价廉质优的产品。在加工过程中 ,所用的 艺是采用先进的新技术,所用的材料是原厂零配件。
复苏制造再生发动机工艺装备上必 须具备的设备有:转台温控清洗机 ;燃油温控烘炉;铁丸 ;石 英、液体喷砂机; 金属探伤仪; 曲轴磨床 ; 动平衡检测机; 重型铿磨机;精密搅磨机;连杆磨床;卧式主轴座孔、凸轮轴孔琦磨机;气缸惶床;凸轮轴孔铿床;凸轮轴磨床;精密气门修磨机;阀体导 向座 面加工机;气门导管加工机 ;冲削机;杆式加热装配 器;冷、热磨合测试机等专业设备和工具。
5、汽车修理行业的概述
所谓的汽车修理行业,就是由进行汽车修理的企业所组成的,具有独立存在意义的专门为汽车所提供全方位服务的行业。因此汽车修理业的涉及范围比较广,不仅包括了对汽车的维修,也涉及到了交通安全等方面的内容,也可以说他们属于公路运输业的一部分,并且凭借优良的技术保障为公路运输的畅通安全奠定了基础。因此可以说汽车修理行业是否能够朝着健康有序的方向发展,修理的技术水平是否能够得到稳步地提高,无疑会直接影响到公路运输效率和运输的成本以及修理结果的好坏,与此同时也直接影响人们的出行安全和出行方便。这就为当前规范汽车修理行业的发展,提高汽车修理行业的标准和服务质量提出了明确的要求,需要我们抓紧时间寻求积极的措施进行改进。
6、提高汽车修理的技术和质量
要实现汽车修理行业的持续发展,解决当前存在的一系列问题,还需要提高汽车修理的技术和质量,通过对现代信息技术的使用,在维修检验一条龙的基础上,形成完善的汽车修理行业服务链条。随着科学技术的进步,网络应用的普及也为汽车修理行业带来了新鲜的元素,将现代信息技术运用到修理行业的发展中,能够有效的推动汽车修理行业由传统方式向现代化的管理转变,为实现修理行业的高端化和产业化奠定基础。还要加大对国外先进技术的引进力度,保证企业的维修技术能够匹配汽车技术的发展需求。此外还可以在汽修行业的发展中建立连锁服务的机制,不仅能够依靠快速的市场反应降低修理企业的经营成本,还能够实现新技术和资源的共享,提高企业的经济效益和影响力。通过完善的服务链条实现维修质检一条龙的高质量服务,能够帮助企业树立良好的品牌形象,进而实现对产业发展的良好推动。基于以上几个原因,连锁经营模式有着极为广阔的市场发展前景,因此当今汽车维修业生存发展的主要途径之一就是改变原来零散的经营模式为当今连锁的经营模式。
汽修厂市场
当前我国的汽车维修行业在发展中还存在着很多的不足,这就需要多各部门进行共同的努力和协作,通过强化政府部门的监督职能和加强专业维修人才的培养,重视对市场机制的建立健全和提高汽车修理的技术和质量等措施,有效地解决当前汽车修路行业发展中遇到的市场混乱无序经营现象严重和汽车修理行业的部门监管缺失等问题。随着社会经济的发展和人们出行要求的提升,汽车修理行业在面临更高要求的同时也获得了更广阔的发展前景,因此更应该加强在社会经济新形势下对汽车修理行业的规范和完善,以实现对社会主义市场建设的推动和人们生活水平的提高。
汽修厂行业概况
1、定义
根据国家统计局发布的《国民经济行业分类》(GB/T 4754-2017),汽车维修是指汽车修理厂及路边门店的专业修理服务,包括为汽车提供上油、充气、打蜡、抛光、喷漆、清洗、换零配件、出售零部件等服务,不包括汽车回厂拆卸、改装、大修的活动。
一般而言,汽车维修是汽车维护和修理的泛称,指对出现故障的汽车通过技术手段排查,找出故障原因,并采取一定措施使其排除故障并恢复达到一定的性能和安全标准。根据中华人民共和国交通运输部出台的《汽车维修术语》(GB∕T 5624-2019),汽车维修主要指对汽车进行维护和修理。汽车维修主要包括汽车维护、汽车修理、汽车维修检验、汽车维修信息和汽车维修配件。
2、产业链剖析:汽车后市场中的一环
从汽车全产业链来看,汽车维修属于汽车后市场中的一环,具体包括了故障维修、常规保养等业务。

汽车维修行业上游主要包括两类,其一是汽车维修设备及工具行业,其二是汽车零配件供应商。而汽车零配件供应商可以分成两类,一类是原厂配件供应商(即主机厂),其议价能力处于强势地位,但是政府正在试图通过反垄断措施打破窘境;另一类是非原厂配件供应商,其议价能力相对较弱,因为市场基本处于供大于求的状态,但是资本市场正在整合汽车配件供应系统,未来行业会出现几家独角兽企业。
汽车维修企业的下游就是终端客户,目前我国汽车维修企业处于饱和状态,车主可选择余地非常大,汽车维修企业下游的议价能力较强。但是受限于汽车技术能力的不对称,在车辆技术问题方面,维修企业有绝对发言权。

行业发展历程:处于增长期后期
中国维修保养市场发展历程较短,但近20年历经了高速发展己经一跃成为全球最大的后市场之一,在过程中也历经了如下几个发展阶段。
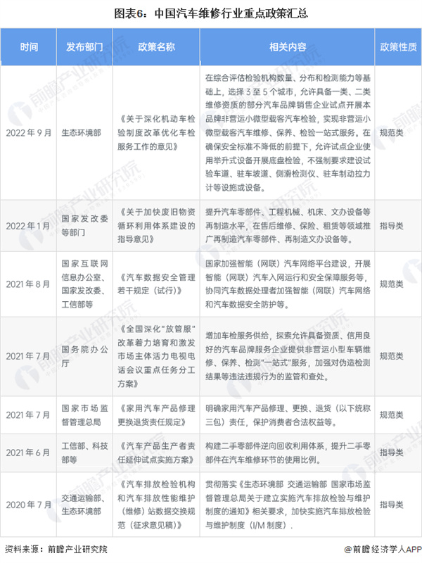
行业政策背景:政策数量相对较少
汽车维修作为汽车后市场中的一环,市场规模相对较小,行业地位也仅仅作为汽车行业相关附属行业,因此国家针对汽车维修行业制定的政策数量相对较少。
汽修厂行业发展现状
1、中国汽车保有量逐年升高
根据中汽协与***部公布的数据显示,近年来,随着我国汽车产业迅速发展带动汽车保有量不断上升,从而报废拆解的汽车数量也在不断提升,当前报废汽车回收拆解产业在国内具有广阔发展空间。据***部统计,2022年全国汽车保有量已达3.19亿辆。 结合14.11亿人口计算,中国千人拥车量达226辆。
2、中国汽车年均维保次数及费用下降
根据F6汽车科技大数据研究院的数据,2022年中国汽车年均维保次数为3.2次,年均维保费用为2508元,相较2020和2021年均有所下降。

3、汽车维修行业市场规模总体保持增长趋势
维保业务是消费者用车生命周期中“需求最刚性”、“消费频次相对较高”的细分产业之一,产业规模大且潜力巨大。根据德勤发布的《2020中国汽车后市场白皮书》,2020年我国汽车养护与维修市场规模约1.42万亿元,预计到2025年达1.74万亿元。初步统计,2022年市场规模将增至1.66万亿元。
汽修厂行业竞争格局
1、区域竞争:广东省企业数量最多
在企业区域分布方面,根据企查猫的数据,截至2023年6月,广东省拥有的汽车维修企业数量最多。其余地区,如河南、山东、江苏和四川等地也有用较多汽车维修企业。
2、企业竞争:玲珑轮胎位列第一
根据中国连锁经营协会发布的《2021中国特许连锁百强》,2021年我国汽车养护维修行业上榜的企业共有13家。其中,玲珑轮胎2021年以185.8亿元的销售规模名列榜首,途虎养车和天猫养车分列二、三位,销售规模分别为117.2亿元和98亿元。
2022年,根据各品牌已披露数据情况来看,玲珑轮胎销售规模仍位列第一。
汽修厂行业发展前景及趋势预测
1、发展趋势预测
汽车产业“新四化”的推动下,汽车后市场将会诞生很多新的市场合作形态。汽车产业“新四化”即电动化、智能化、网联化和共享化。
电动化使得车辆的电气化程度更高,未来服务需求更加透明,维保服务提供商需要提前应对电动化的技术需求。智能化和网联化促进汽车全生命周期数据联动,包括出行数据、诊断数据和维保数据等,数据的高效应用将催生新的服务领域。共享化促进消费者共享出行,未来会出现更多的B端客户,市场需求增长潜力巨大,为第三方维保服务提供商创造新机遇。
2、市场规模预测
根据麦肯锡的研究,由于共享汽车及线上约车等出行服务的转型升级,未来全球汽车的产销规模增速都会有所放缓。受制于汽车产销规模对汽车保有量的影响,前瞻预测未来汽车维修行业市场规模的增速也有所放缓,2023-2028年中国汽车维修行业市场规模将以5%的年复合增速增长,预计2028年,市场规模将超2万亿元。
汽修厂加盟条件:
1、企业法人或自然人,对经营该行业有足够的兴趣。
2、加盟商自身要认同公司总部制定的规章制度以及公司总部的管理理念。
3、经营者须有相当的资金实力用于前期店铺租金、装修、首批进货和前期市场投入、宣传费用,以及必要的流动资金。
4、在本地拥有合适的店面,可满足加盟店的日常经营。
5、愿意参加各项培训,遵守各项管理规定。
6、拥有良好的信誉和资信,资金充足,有承担市场风险的能力。
7、具有良好的合作意识、良好的商业信誉。
汽修厂加盟流程:
1、合作咨询
投资者向在线客服咨询合作事项,索取有关资料。
2、双方意见沟通
在与总部联系并初步确定加盟意向后,前来总部考察参观,对汽修厂进一步的深入了解,双方会晤进行,意见沟通。
3、提出申请
提出申请,并提供资质文件或其他文件。
4、签订合同
加盟商签定加盟合同的同时,同时交纳加盟费、品牌保证金、品牌权益金等费用。
5、店铺选址
公司给予找铺指引,对意向铺位评估审核。
6、店铺装修
总部为加盟者提供装修指导与设计指导。
7、安排培训
总部安排加盟商进行相应的培训,培训合格后颁发结业证书,允许开店营业。
8、开业筹备
开业之前会总部会跟加盟商一起办理证件,招聘相关的工作人员,对其进行技能上的培训,保障店面顺利开业。
9、开业典礼
选择良辰吉日正式开业,一炮打响店铺知名度。
汽修厂加盟优势:
1、品牌优势
享有汽修厂商标、经营模式、技术秘方、商誉等使用权。
2、产品优势
朝阳产品,抢先一步掘金蓝海市场!
3、技术优势
专业的运营团队为每一位加盟商提供技术支持。
4、培训优势
公司拥有丰富的门店管理和操作流程的培训经验,为加盟商的员工培训提供强有力的保障,并制定专业的培训课件,实行理论知识与实践操作相结合的模式,快速的为加盟商培训出合格的员工。
5、服务优势
加盟汽修厂后,总部会提供全方位的加盟支持,从加盟准备到建店开业再到后期的运营,总部帮您走好加盟之旅的每一步。
6、投资优势
汽修厂加盟费用低,前期投资费用低,强大的连锁体系保证原材料的品质、价格,将最大的利润受益于加盟商,因此受到了许多中小投资者的追捧。
汽修厂加盟支持:
1、品牌形象支持
汽修厂实行统一的终端品牌形象展示,对门店、户外推广宣传提供统一的形象设计支持,全面迅速提升对品牌的认知和传播深度,彰显品位,魅力尽显。
2、整店输出支持
加盟商可以选择整店输出模式,在总部的帮助下完善自身的综合竞争能力,从而获得长期与稳定的投资收益,降低投资者的投资风险。
3、免费培训支持
配合投标的相关资料准备工作。
4、物流配送支持
提供总部在设备、原料等方面规模集中采购的进货渠道和低价优势。
5、媒体广告支持
公司为提高品牌知名度及品牌影响力,与各大电视台,移动电视,公交等多平台媒体商合作,加深消费者对汽修厂的印象。
6、市场运营支持
加盟商加盟汽修厂后,运营方面也不用太担心,汽修厂总部的市场运营督导会不定期的下市场进行协助指导加盟店的促销活动。总部的高效专业营销团队会给予营销指导,其自主研发的ERP、分销系统则会给予加盟店提供信息化管理,让加盟店告别无纸化办公室,切实的提升加盟店的管理效率。
7、跟踪服务支持
公司将定期派专业营销人员为客户进行营销诊断,适时地调整营销策略,保证加盟店的良性运作。
8、选址装修支持
为加盟商提供针对性的店面设计装修与店内布局设计方案,协助加盟店最大限度地展现品牌形象,发挥品牌效应。同时减少费用的开支。
9、区域保护支持
为加盟商提供区域市场保护,确保每个加盟商区域独家经营权。
10、话术支持
总部会不定期派出专业的销售团队去加盟商当地,了解当地的风土人情,并根据当地的实际情况给投资者整理一套沟通话术,保障加盟商与消费者之间无障碍交流。
更新于 2024-09-09