华美达酒店加盟投资费用
华美达酒店加盟费用分析
一、基础加盟费用
加盟费
常规范围:12-20万元(按城市级别划分,合同期为3年);
优惠政策:部分地区加盟费低至10万元(如三线城市或阶段性减免政策)。
保证金:普遍为0元(近年政策调整后免除),部分子品牌仍收取5万元(如特定授权案例)。
特许使用费:0元/年(多数门店无需缴纳),少数案例显示需支付5万元/年(如全服务型酒店)。
二、分项成本明细
设备费用:42-70万元(含客房设备、管理系统等,按城市级别调整);
装修费用:7.2-14.3万元(按179㎡标准门店面积计算,单价400-800元/㎡);
首批原料费:3.4-5.6万元(含布草、洗护用品等);
营销费用:0.3-0.5万元(初期推广支持)。
三、总投资范围
按城市划分:
一线城市:110.4万元起(含20万加盟费、70万设备费及租金);
二线城市:87.6万元起(含16万加盟费、56万设备费);
三线城市:64.9万元起(含12万加盟费、42万设备费)。
轻资产模式:最低50万元起(小型物业或合作改造项目)。
华美达酒店品牌介绍
华美达是全球最大的酒店集团——温德姆酒店集团旗下的一个国际酒店品牌,于1954年在美国成立,当时命名为RAMADA INTERNATIONAL,1959年更名为RAMADA,同年第一次出售特许经营权,标志着品牌和管理进入成熟期。在相继成功开拓了北美、南美和欧洲市场后,1981年,华美达开始进军亚太市场。华美达已是在全球50多个国家、逾800多个地区拥有近900家国际酒店的著名品牌。经过多年来的打拼,华美达在中国已经发展48家酒店,涉及上海,北京,苏州,扬州,厦门,深圳,三亚,重庆及大连等地。2013年3月底温德姆酒店集团宣布于2014年前再在中国开设8家全新华美达酒店,以继续在国内扩充华美达品牌业务。
华美达酒店创立背景
国际酒店品牌华美达于1954年在美国成立,当时命名为RAMADA INTERNATIONAL,1959年更名为RAMADA,同年第一次出售特许经营权,标志着品牌和管理进入成熟期。在相继成功开拓了北美、南美和欧洲市场后,1981年,华美达开始进军亚太市场。华美达已是在全球50多个国家、逾800个地区拥有近900家国际酒店的知名酒店品牌。经过近十年的打拼,华美达在中国已经发展49家酒店,各家华美达酒店均由业主独立所有及经营,或由其附属公司管理。
华美达酒店品牌宗旨
华美达酒店对商务或休闲旅客均十分适合,为他们打造可以尽情放松的悠享天地,且价格适中。华美达品牌矢志每时每刻为每一位客人奉上悉心关怀,品牌的宗旨是:“做您所想,将余下的事交给我们”。
华美达酒店IAM理念
发展至今,华美达向每一位顾客提供的已经不仅仅局限于酒店、餐饮等单方面的服务,它以独有的I AM服务理念,将服务品质上升至情感层面并渗透至各个细节,致力于为每一位顾客带来悉心周到的旅居体验。
那么,何为华美达的I AM理念呢?——由品牌“RAMADA”化解为六项服务承诺,由员工以“I AM”从己践行,呈现超越期望的“满意+惊喜”结果:R,Ready准备就绪,华美达时刻准备就绪,以微笑和积极的工作态度照顾每一位莅临华美达的顾客;A,Anticipating提前预测,基于对顾客在旅行期间所经历的劳累的深刻了解,华美达会提前预测顾客的各项需求并事先考虑各种情况,从而适时提供最优质的服务;M,Making a connection亲切沟通,在华美达里,每一位员工都是通过微笑、合适的肢体语言、愉快且充满关怀的声音,亲切地呼唤顾客的姓名,与顾客零距离地沟通;A,Aware全面了解,为了第一时间向顾客提供准确的方向和正确的信息,华美达除了做到全面了解酒店各项设施和服务,还对酒店的周围环境谙熟于心;D,Delightful保持愉悦,每一位华美达员工都时刻保持愉悦,全心全意照料顾客所期望的每件小事。A,Appreciative心怀感激,华美达对每一位顾客都心怀感激,衷心向他们致谢,并诚邀他们再次光临。因此当这一系列字母并肩相连, 便成了“I AM RAMADA”。
华美达酒店发展历程
华美达品牌由数位投资人于1954年在美国亚利桑那州的 Flagstaff市创建,其后又开设了一系列汽车旅馆。同年,该旅馆正式启用“华美达”的名字,在西班牙语中意为“绿荫下的休憩之所”,旨在为客人带来一个个温馨舒适的下塌之地,并初次采用特许经营方式。
温德姆环球(温德姆酒店集团母公司)前身胜腾有限公司分别于1990、2002年和2004年收购了华美达在美国、加拿大和全球的特许经营业务,并将当时名为“华美达特许经营系统”的公司更名为“华美达环球公司”。
华美达酒店成功经验
华美达的成功之处,总结为三点:
一是源远流长的著名品牌,在国际上有着很高的口碑地位和市场价值。
二是业内领先的预订销售系统和信息网络,这也是华美达得以扩张成功的主要原因之一。预订销售网络帮助了解控制并引导客源流向,酒店之间相互预订,信息共享,统一促销。
三是行之有效的酒店员工及培训传统。华美达酒店拥有大批专业资讯人员、兼具策略的管理人员和经验丰富的经理人,他们来自世界各地,加上华美达隶属于的温德姆酒店集团给予非常完善的酒店培训系统,让旗下各酒店可高效地持续发展。
华美达酒店品牌系列
无论客户是在追求高品质、全方位的商旅休憩体验,还是在寻求便捷舒适、经济实惠的临时下榻之所,他们的需求都在华美达酒店得到满足。华美达事事时时为客人着想,一直致力于在任何时候为每位客人提供最贴心的住宿服务,在品牌理念引领下:“做您所想,将余下的事交给我们”。
华美达广场
(Ramada Plaza)
华美达广场酒店为高端商务人士度身打造的酒店品牌级别。此品牌所属的酒店通常位于顶级国际商务及休闲地区,毗邻市中心及机场。它通常设有休闲室、康乐中心、多元化食府、客房服务、门房服务等,也更有类似全套会议及宴会设施等高端商务配置。
华美达
(Ramada)
着眼于酒店行业的中端市场,华美达酒店旨在为客户提供超越期待的高性价比休憩之所。此级别所属的酒店通常位于城市与郊区,多数提供客房服务、闹铃服务、餐厅、泳池、康乐配套,以及商务会议和宴会设施服务。
华美达安可
(Ramada Encore)
华美达安可酒店专为寻求高价值、简约、人性化酒店的商务及休闲旅客而设,除了提供符合人体工程学的现代住宿体验,还让旅客体验华美达安可酒店标志性的特色设计, 包括睡房采用时尚木质地板装饰,崭新的步入式淋浴室配备强力淋浴,以及可供就餐、畅饮、工作或小憩放松的理想区域——The Hub。正如其明快、摩登的缤纷色彩一样,华美达安可酒店始终致力于为旅客每一次下榻营造清新、惬意及生气盎然的住宿环境。
华美达酒店-酒店行业行业概况
1、定义
酒店是为客户提供安全、舒适的短期休息或睡眠空间的商业机构。酒店服务一般包括住宿服务和餐饮服务。根据2022年5月全国旅游标准化技术委员会公开的《旅游饭店星级的划分与评定》(修订征求意见稿),星级酒店被分为一二三四五星级,最低为一星级,最高为白金五星级。
2、产业链剖析:上游涉及行业较多
中国酒店行业产业链上游主要包括房屋租赁及配套家具等供应商,还有食品饮料、酒店用品、智慧酒店解决方案等供应商。行业中游为不同等级的酒店,主要包括高端星级酒店、中端星级酒店以及经济型酒店。下游客户包括旅游客户、商务客户以及其他客户,酒店订购渠道主要包括旅行社、网络平台或者直接到店订购。中国酒店行业产业链如下图所示:

从中国酒店行业主要参与方看,上游主要包括万科、华润、富力、招商蛇口等酒店地产经营企业,还包括森源家具、金凤凰等家具生产企业,中游高端酒店主要有金陵饭店、希尔顿、香格里拉、建国饭店等,中端星级饭店主要包括全季酒店、山水时尚酒店、星程酒店、麗枫酒店等,经济型酒店包括如家、七天、汉庭、锦江之星等。酒店订购渠道主要有中国国旅等旅行社、携程等旅游酒店预订平台。
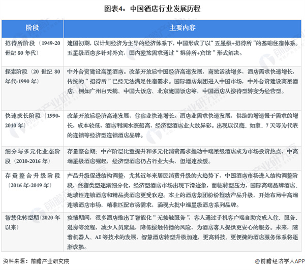
行业发展历程:进入智慧转型阶段
中国酒店行业的发展主要经历了6个阶段,随着国民收入的持续增长和酒店业发展经验的积累,酒店行业已经从早期的探索阶段,迈入升级转型阶段,尤其是在数字化变革浪潮的带动下,智慧酒店应运而生。
行业政策背景:政策舒缓疫情压力
2020年以来,为帮助酒店行业在疫情中平稳运营,国家相继颁布了《关于促进服务业领域困难行业恢复发展的若干政策》等政策,主要措施包括提供高额贷款等。酒店行业重点政策汇总如下:
华美达酒店-酒店行业发展现状
1、 酒店数量:星级酒店数量波动下降
根据中国饭店协会的统计数据,2016-2021年全国酒店数量先增长后下降,2018年达到峰值为34.4万家。截止2022年1月1日(不包括被征用的隔离酒店),全国酒店业设施共计25.2万家,较2020年下降9.68%。

从上报文旅部的星级酒店数量看,2016年以来呈现波动下降趋势,2021年仅为7676家,较2020年减少747家,较2016年减少2200多家。

注:文旅部的数据仅涵盖向文旅部上报的酒店。
2、星级酒店营收:2021年整体营收较2020年复苏
2016-2019年中国星级酒店行业营收规模较为稳定,2020年受到疫情影响,酒店市场大幅收缩,2021年行业营收恢复增长,但是目前整体经营压力仍然较大。

2021年,从不同星级酒店的营收规模变化看,一星级和二星级酒店2021年营收较2020年分别下降69.57%和9.44%;三星级及以上酒店营收均增长,其中五星级酒店2021年营收达到551.24亿元,较2020年增长16.16%,在三星级及以上酒店中增长最快。
行业下游发展现状:
1、 旅游行业:旅游总人数恢复增长
2021年国内疫情有所好转,旅游业逐步开放。旅游经济处于复苏期,游客消费心理仍然偏于谨慎,但是与2020年同期相比,已经开始趋于积极。2021年中国国内旅游总人次为32.46亿,同比增长12.8%。2022年前三季度,国内旅游总人次20.94亿,同比下降22.1%。
2、 会展行业:2021年会展展览次数为5495场
2011-2019年中国展览数量呈现波动增长趋势,2020年受到疫情影响有较大的下降。2021年全国举办线下经贸展览5495场,增长1.59%。虽低于2019年的11033场,但出现了恢复性增长态势。
华美达酒店-酒店行业竞争格局
1、区域竞争:一线城市酒店数量占比达7%
2021年中国一线城市、副省级及省会城市、其它城市这三大区域的酒店数量分别达到1.8万家、7.3万家、16.1万家,占比分别为7%、29%、64%。
2、酒店集团竞争:锦江国际集团的客房数排名第一
2021年中国酒店集团中,锦江国际集团、华住酒店集团、首旅如家酒店集团、格林酒店集团、东呈集团、尚美生活集团、亚朵集团、德胧集团、逸柏酒店集团、风悦酒店及度假村客房数量排名全国前十,其中锦江国际集团的客房数占比超过22%,位列行业第一。
华美达酒店-酒店行业发展前景及趋势预测
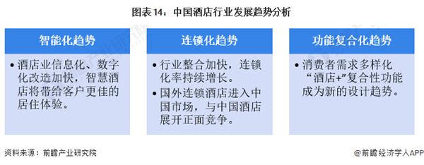
1、 行业发展趋势:智能化、连锁化、复合化转型
随着物联网、大数据、云计算、人工智能等技术的日益成熟,以智能终端为载体,通过信息化、数字化高效管理酒店业务成为发展趋势,来解决酒店行业长久以来的同质化严重、入住流程繁复、人力沟通成本巨大等问题。
近年来,中国酒店行业显露出整合迹象,酒店总数有所下滑但连锁酒店数量持续攀升。截至2021年底中国酒店连锁化率为35%左右,但仍远低于欧美成熟市场60%-70%的水平,未来还有很大的提升空间。另外,国际高端星级酒店也在布局中国市场,将于中国连锁企业展开正面竞争。
在消费升级的背景下,“酒店+”复合性功能成为新的设计趋势。酒店消费者由价格敏感型转向服务敏感性,并将个人的生活体验需求融入到对酒店住宿的需求中。
2、行业发展前景:2027年星级酒店营收超2000亿元
2022年以来新冠肺炎疫情波动较大,中国多地出现疫情散发情况,酒店、旅游业等行业受到不小的影响,但同时国家和地方各项政策也在积极减轻企业负担,加快恢复经营,疫情防控能力也在逐渐提升。考虑到新冠疫情暂时无法完全解除,因此预期未来3年左右中国仍将受到影响,但是防控能力的提升将帮助酒店企业逐渐恢复正常经营,预期到2024年左右中国星级酒店营收基本恢复至2018和2019年水平,到2027年星级酒店收入达到2000亿元以上。
更新于 2025-05-27